网站支持IPv6
用户中心
繁体
English
无障碍阅读
智能答问
首 页
走进溧水
政府信息公开
为民服务
政民互动
当前位置:
首页
>
溧水区人民政府
索 引 号:
K13651684/2024-92116
主题分类:
综合政务
组配分类:
公示公告
体裁分类:
公告
发布机构:
南京市规划和自然资源局溧水分局
生成日期:
2024-11-27
生效日期:
废止日期:
信息名称:
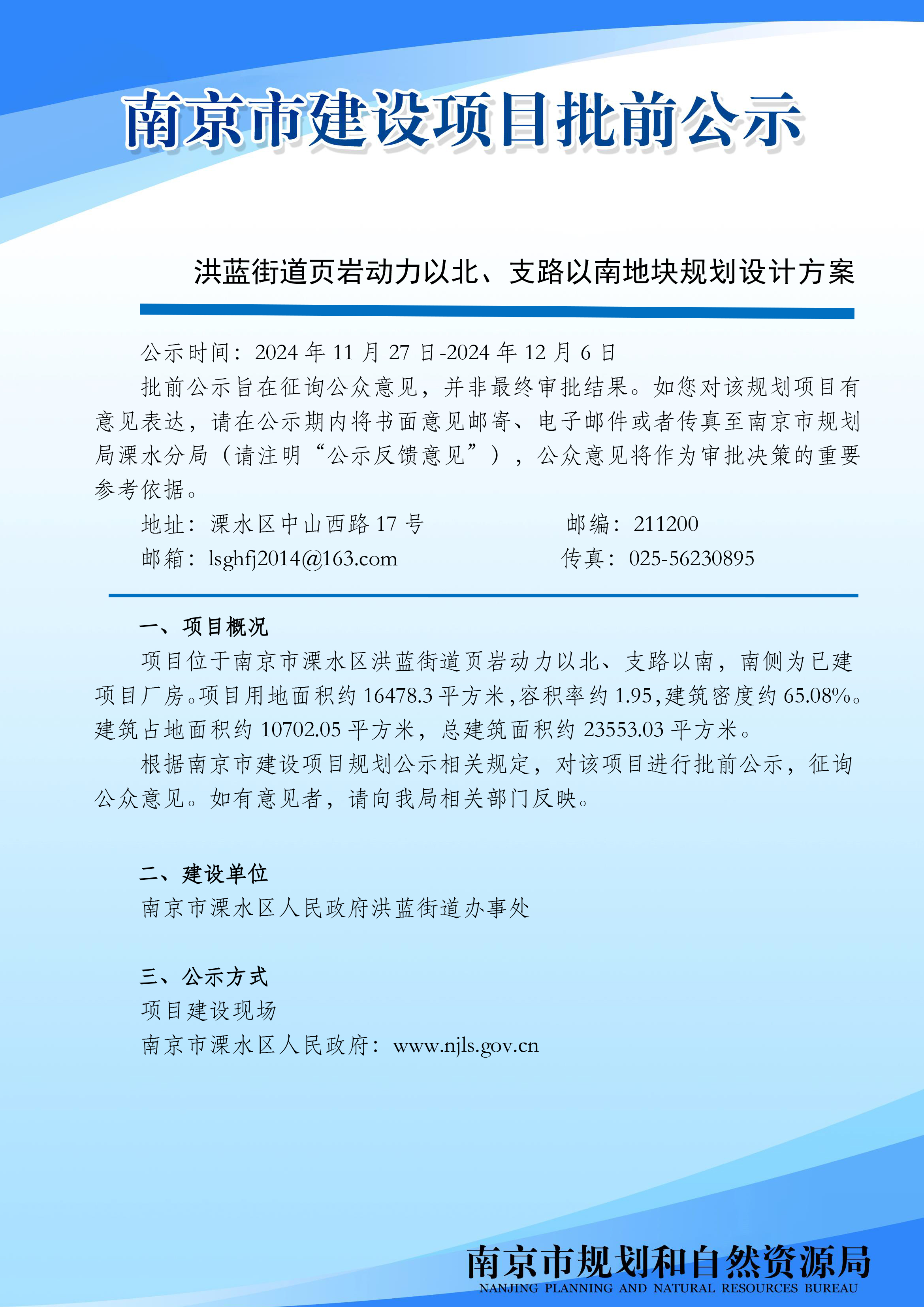
洪蓝街道页岩动力以北、支路以南地块规划设计方案批前公示
文 号:
关 键 词:
批前公示
内容概览:
在线链接地址:
文件下载:
公示页面2.jpg
公示页面3.jpg
公示页面4.jpg
公示页面5.jpg
洪蓝街道页岩动力以北、支路以南地块规划设计方案批前公示
【
关闭本页
】 【
打印本页
】 【
返回顶部
】