| 索 引 号: | K13651684/2025-75031 | 主题分类: | 综合政务 |
| 组配分类: | 公示公告 | 体裁分类: | 公告 |
| 发布机构: | 南京市规划和自然资源局溧水分局 | 生成日期: | 2025-11-04 |
| 生效日期: | 废止日期: | ||
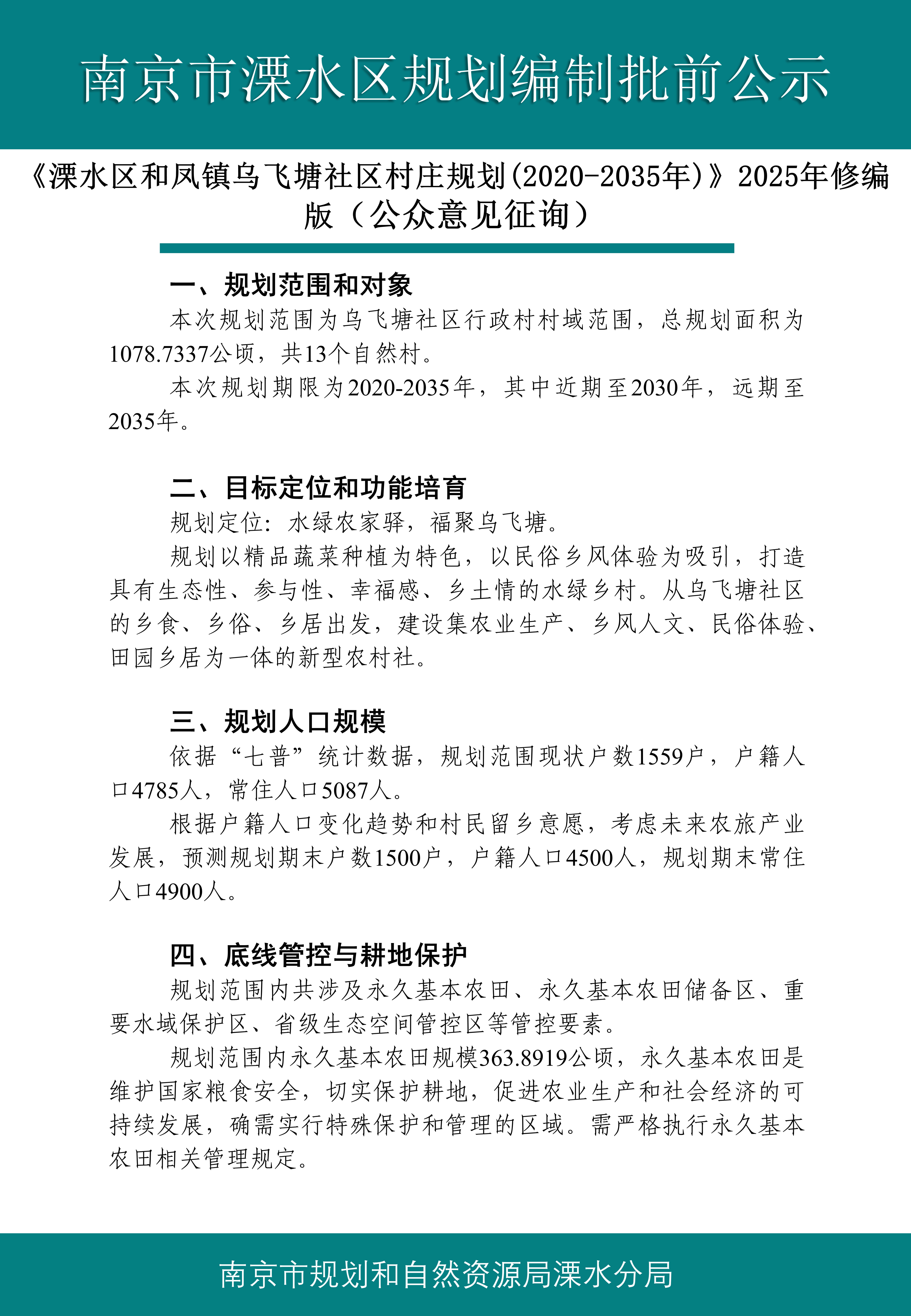
| 信息名称: | 《溧水区和凤镇乌飞塘社区村庄规划(2020-2035年)》2025年修编版(公众意见征询)批前公示 | ||
| 文 号: | 关 键 词: | 批前公示 | |
| 内容概览: | |||
| 在线链接地址: | |||
| 文件下载: | |||
| 索 引 号: | K13651684/2025-75031 | 主题分类: | 综合政务 |
| 组配分类: | 公示公告 | 体裁分类: | 公告 |
| 发布机构: | 南京市规划和自然资源局溧水分局 | 生成日期: | 2025-11-04 |
| 生效日期: | 废止日期: | ||
| 信息名称: | 《溧水区和凤镇乌飞塘社区村庄规划(2020-2035年)》2025年修编版(公众意见征询)批前公示 | ||
| 文 号: | 关 键 词: | 批前公示 | |
| 内容概览: | |||
| 在线链接地址: | |||
| 文件下载: | |||